![]() |
TITLE 2: GOVERNMENTAL ORGANIZATION
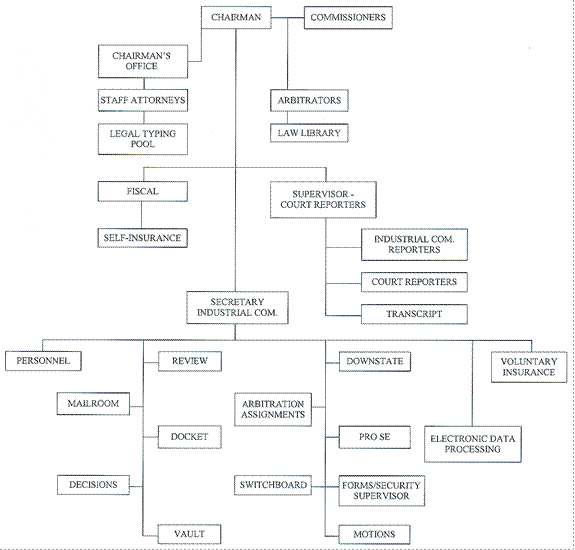
SUBTITLE E: MISCELLANEOUS STATE AGENCIES CHAPTER XXII: INDUSTRIAL COMMISSION PART 2025 PUBLIC INFORMATION, RULEMAKING AND ORGANIZATION SECTION 2025.APPENDIX A ORGANIZATION CHART Section 2025.APPENDIX A Organization Chart
|